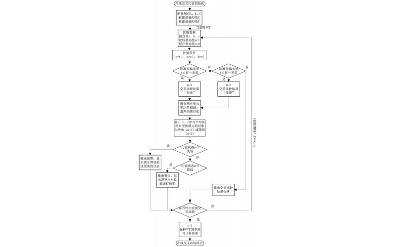
从冗余仪表交叉比较说说仪表的预测性维护
2022-12-26 OD体育在线注册,OD体育(中国)
了解这几点,搞定仪表漂移的主要原因
仪表测量误差的几个原因
IEEE C37.20.2 标准金属封闭开关柜的特殊环境应用
2022-12-22 OD体育在线注册,OD体育(中国)
针对常见的操作过电压一般需要采取什么措施?
铠装热电阻温度指示波动故障处理分享
励磁变压器的原理
2022-12-20 OD体育在线注册,OD体育(中国)
变压器非电量保护——保护继电器(瓦斯继电器)